- Corporate Governance
- Board of Directors
- Organizational Regulations
- Functional Committees
- Risk Management
- Stakeholder Section
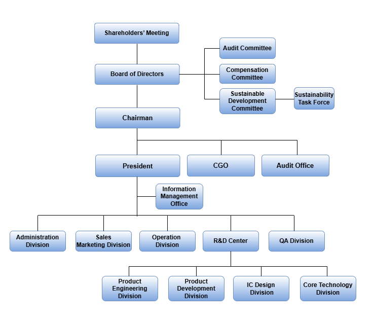
Corporate Governance Structure
.png)
- President Office
1. Assist the chairman to handle the execution and coordination of the company's business.
2. Planning of the company's medium and long-term business strategies and evaluation of business performance.
3. Strategic planning and implementation of new businesses
4. Ramp up production capacity and implement operational strategies.
5. Appoint a representative of the quality management system.
- Auditer Office
2.Propose recommendations for improvement and facilitate effective operations.
- Information Management Office
2. Maintenance of computer hardware and data centers.
3. Maintenance of ERP, EasyFlow, and related software systems.
4. Maintenance of network communications.
5. Information and communication security management.
- Administration Division
1. Responsible for the management of finance, accounting and budget management.
2. Responsible for the company's shareholder affairs and personnel affairs.
3. Responsible for the company's legal affairs and patents.
4. Responsible for the administration of administrative affairs.
- Product Development Division
1. Definition of new products.
2. Customer support.
3. CP/FT test program coding and development.
- Product Engineering Division
1. Development of new product production process technology.
2. New production process research and development of wafer foundry and packaging plants.
3. Responsible for product specifications verification, failure mode analysis, mass production conditions set-up, yield rate improvement, product practical application verification and assisting clients to solve product application problems.
4. Test engineering management, packaging engineering management, wafer fabrication project management.
5. CP/FT test arrangements and management.
6. Management of tape out flows during mask making.
- IC Design Division
1. Digital IC design and verification.
2. Assist the development of the image drill algorithm and achievement of FPGA.
- Market Development Division
1. Planning of product marketing strategies.
2. Collect and control market information.
- Sales Marketing Division
1. Product promotion and market development.
2. Review, receive, and after-sales services for customer orders.
3. Customer satisfaction survey.
- Operation Division
1. Outsourcing production strategy, production planning, materials and warehouse management, and import/export operations.
2. Order and shipping management.
3. Procurement/outsourcing management.
4. MIS network and ERP system management.
- Quality Assurance Division
1. Establish and implement quality/RSF assurance systems to improve control procedures and ensure product quality.
2. Formulate quality policies.
3. Product quality inspection, customer complaint handling and return analysis.
4. Calibration and DCC, SQE management.
- Core Technology Division
1. IC design & verification.
2. Assist in product issue analysis, improvement, and correction.